跳到内容
Search
% 折扣商品
首页
关于红邦
产品
应用与方案
联系我们
首页
关于红邦
产品
应用与方案
联系我们
仪器仪表
安全摄像头中的二极管驱动器保护电路免受电压尖峰的影响,确保稳定的电源供应,提高监控系统的可靠性和寿命。
仪器仪表解决方案
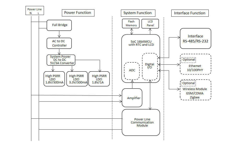
电能表
扫描-添加好友
微信 / WeChat
扫描-添加好友
微信 / WeChat
Scan to chat now
WhatsApp